当前位置: 首页/政务公开/法定主动公开内容
索 引 号 主题分类 农牧业、林业、水利 \ 其他
发布机构 自治区人民政府办公厅 文  号 内政办发〔2020〕57号
成文日期 2020-12-30
索 引 号
主题分类 其他
发布机构 自治区人民政府办公厅
文  号 内政办发〔2020〕57号
成文日期 2020-12-30

ld体育中国官方网站办公厅关于
印发《内蒙古自治区粮食安全盟市长
责任制考核办法》的通知

发布日期:2021-01-06 09:41 
分享到:
【字体:  

各盟行政公署、市人民政府,自治区各委、办、厅、局,各大企业、事业单位:

经自治区人民政府同意,现将《内蒙古自治区粮食安全盟市长责任制考核办法》印发给你们,请结合实际,认真贯彻执行。

2020年12月30日

(此件公开发布)


内蒙古自治区粮食安全盟市长责任制考核办法


第一章  总    则

第一条  为深入贯彻落实党中央、国务院关于保障国家粮食安全的决策部署,促进粮食安全行政首长主体责任落实,确保全区粮食安全,根据《国务院关于建立健全粮食安全省长责任制的若干意见》(国发〔2014〕69号)、《国务院办公厅关于印发粮食安全省长责任制考核办法的通知》(国办发〔2015〕80号)和《内蒙古自治区党委 自治区人民政府关于进一步加强和改进年度考核工作的意见》(内党发〔2017〕23号)、《ld体育中国官方网站关于贯彻落实粮食安全省长责任制的意见》(内政发〔2015〕144号)精神,结合自治区实际,制定本办法。

第二条  本办法适用于对各盟市全面落实粮食安全责任制情况进行年度考核。盟市长为本行政区域粮食安全第一责任人。委托呼伦贝尔市人民政府、锡林郭勒盟行政公署分别对满洲里市人民政府、二连浩特市人民政府落实粮食安全责任制情况进行年度考核。考核周期为每年1月1日至12月31日。

第三条  考核工作坚持科学系统、公平公正、强化导向、突出重点、注重实效、简便易行的原则。


第二章  考核组织

第四条  自治区人民政府对各盟行政公署、市人民政府落实粮食安全主体责任情况进行全面督查、重点督办,并进行年度考核。粮食安全盟市长责任制考核工作由自治区粮食安全盟市长责任制考核工作组(以下简称考核工作组)统一领导,自治区发展改革委、农牧厅、粮食和物资储备局、财政厅、自然资源厅、生态环境厅、水利厅、市场监督管理局、统计局,呼和浩特海关、满洲里海关、国家统计局内蒙古调查总队、农业发展银行内蒙古分行等部门和单位负责具体组织实施。考核工作组办公室设在自治区粮食和物资储备局,承担考核日常工作,办公室主任由自治区粮食和物资储备局主要负责人担任。

第五条  自治区各相关部门和单位根据职责分工,结合日常工作,对各盟市粮食安全盟市长责任制落实情况进行监督检查。检查结果作为年度考核的重要内容,纳入考核评分体系。


第三章  考核内容和方法

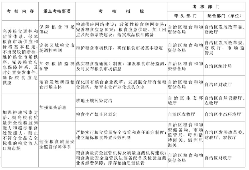
第六条  粮食安全盟市长责任制考核内容包括增强粮食可持续生产能力、保护种粮积极性、增强地方粮食储备能力、保障粮食市场供应、确保粮食质量安全、落实保障措施等6个方面,由各牵头部门具体落实(详见附件)。

第七条  粮食安全盟市长责任制考核实行分类考评。区分粮食产区与非产区进行评价打分,考核年度(不含)前三年粮食年均产量在100万吨以上的盟市为产区,其余盟市为非产区。产区、非产区划分只适用于本考核。

第八条  粮食安全盟市长责任制考核涉及的有关数据以统计部门公布的数据为准。没有统计数据的,以各相关主管部门认定的数据为准。

第九条  粮食安全盟市长责任制考核各牵头部门、单位会同配合部门、单位,结合年度重点工作任务,细化考核指标,制定考核方案,经考核工作组审定后印发。考核内容和重点考核事项调整需经考核工作组批准,考核指标可根据国家、自治区年度重点工作安排部署作出相应调整。

第十条  粮食安全盟市长责任制考核工作按以下程序组织实施:

(一)自查评分。各盟行政公署、市人民政府按照本办法和年度考核方案,对本年度粮食安全盟市长责任制落实情况进行全面总结和自评打分,于次年1月中旬前向考核工作组办公室提交自查报告及考核相关佐证材料,同时抄送考核工作组各成员单位。

(二)部门评审。各牵头部门、单位会同配合部门、单位,按照考核细化方案,对各盟市粮食安全盟市长责任制落实情况进行日常考评和年终评审,形成考核评审意见报送考核工作组办公室。根据实际工作需要,相关部门组成联合抽查组开展实地考核。

(三)综合评价。考核工作组办公室对相关部门评审和抽查情况进行汇总,作出综合评价,确定考核等级,于每年2月底前报考核工作组审定。


第四章  考核评分和等级

第十一条  粮食安全盟市长责任制考核采用评分制,满分为100分。根据盟市自评、部门评审、实地抽查评分情况,计算各盟市年度考核得分。计算方法为:各盟市考核得分=自查评分×5%+部门平时监控评分×45%+部门年终评价评分/实地抽查×50%。

第十二条  粮食安全盟市长责任制考核结果分为优秀、良好、合格、不合格四个等级。考核得分90分以上为优秀,75分以上90分以下为良好,60分以上75分以下为合格,60分以下为不合格(以上包括本数,以下不包括本数)。

第十三条  确定考核等级时,如因国家和自治区重大ld体育中国官方网站调整或重大自然灾害影响考核结果的,应对客观因素予以考虑。


第五章  考核结果和应用

第十四条  将粮食安全盟市长责任制考核主要指标纳入自治区对盟市年度绩效考核指标体系。考核结果经考核工作组审定后进行通报,并抄送自治区干部主管部门,作为对各盟市党政领导班子和盟行政公署、市人民政府主要负责人综合考核评价的重要参考。

在充分考虑粮食产区与非产区代表性情况下,对考核结果优秀的盟市给予通报表扬,各相关部门在项目资金安排和粮食专项扶持ld体育中国官方网站上优先予以考虑。考核结果为不合格的盟市,应当在考核结果通报后一个月内,向考核工作组作出书面报告,提出整改措施与时限,同时抄送考核工作组办公室;逾期整改不到位的,由自治区相关业务部门负责人约谈相关盟市有关负责人,必要时由自治区人民政府领导同志约谈相关盟行政公署、市人民政府主要负责人。对因不履行职责、存在重大工作失误等对粮食市场及社会稳定造成严重影响的,年度考核为不合格,并依法依纪追究有关责任人的责任。

第十五条  粮食安全盟市长责任制考核工作要公平公正、实事求是。对在考核工作中存在弄虚作假、瞒报虚报情况的,予以通报批评,并依法依纪追究有关责任人的责任。


第六章  附    则

第十六条  各盟行政公署、市人民政府应当参照本办法,结合本地区实际,制定和完善落实粮食安全盟市长责任制考核办法。

第十七条  本办法自印发之日起施行。《ld体育中国官方网站办公厅关于印发粮食安全盟市长责任制考核办法(试行)的通知》(内政办发〔2016〕3号)同时废止。

附件:粮食安全盟市长责任制考核表




信息来源:自治区人民政府办公厅

您还未登录,请登录后进行收藏!

是否“确认”跳转到登录页?